全国服务热线: 186-1822-5299

各参赛单位、参赛人员及相关单位:
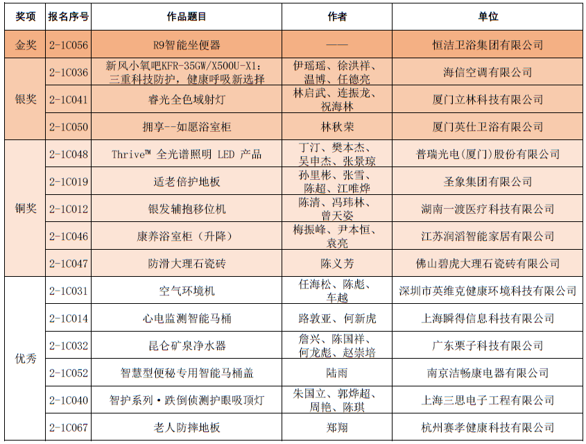
由中国建筑材料流通协会联合北京建筑大学建筑与城市规划学院、建设综合勘察研究设计院有限公司共同举办的“2025第二届全国适老化设计大赛”,经过公平公正的全匿名评审,最终评选出不同组别共计金奖7名、银奖13名、铜奖25名、特别奖5名及优秀奖26名。
现将大赛评审专家名单及获奖作品名单予以公布,并在以下官方渠道:中国建筑材料流通协会网(www.cbmca.org)、微信公众号(“中建材协适老康养宜居专委会”、“北建大建院空间”、“建设综合勘察研究设计院有限公司”和“中净智慧”)上进行发布。
一、大赛评审专家名单
评审主席:
管轶群
栖城设计董事合伙人
RIBA英国皇家建筑师学会特许注册建筑师
WAN Awards(世界建筑新闻奖)国际评委
上海建筑学会Pro+Award普罗奖首届年度杰出设计师
评审委员:
周燕珉 清华大学建筑学院教授
周静敏 同济大学建筑与城市规划学院教授
卫大可 哈尔滨工业大学建筑与设计学院教授
闫 锋 北京天华北方建筑设计有限公司总经理
张 倩 西安建筑科技大学建筑学院教授
王继梅 中国建筑材料科学研究总院有限公司教授级高工
罗景全 中国平安人寿保险股份有限公司康养事业部设计总监
李胜军 银发经济产业智创俱乐部秘书长
贾 敏 中国建筑材料流通协会适老康养宜居专委会主席
二、大赛获奖名单
(一)适老建筑与空间设计
1、适老建筑与空间设计-项目组

2、适老建筑与空间设计-创作组

(二)适老产品(注:根据大赛组委会及评审专家评估和决定,分为适老产品-量产组和适老产品-设计组。其中,适老产品-量产组划分为适老产品-家居组、适老产品-科技组和适老产品-创新组。)
1、适老产品-家居组

2、适老产品-科技组

3、适老产品-创新组

4、适老产品-设计组

希望获奖选手珍惜荣誉、再接再厉,希望全体参赛人员总结经验、持续创新,共同为提升中国老年人居住环境品质、推动适老康养产业发展作出更大贡献!
大赛获奖作品展示(部分)及颁奖将于2025年11月8日在北京与“2025第二届中国适老康养产业发展大会”同期举办。欢迎各参赛单位、参赛人员及业界同仁莅临参会,共同探讨产业新趋势、体验业界新成果。参会名额有限,请速扫码报名。
组委会联系方式
联系人:
贾老师 18612553178
张老师 18612883172
王老师 18612883107
邮 箱:shilaoky@163.com